Rekayasa Perangkat Lunak: Use Case
Apa itu Use Case?
Use case merupakan salah satu teknik yang digunakan dalam rekayasa perangkat lunak untuk mendefinisikan interaksi antara sistem dengan pengguna atau aktor lainnya. Use case berkaitan dengan apa yang dapat dilakukan oleh sistem untuk mencapai suatu tujuan tertentu. Use case diagram digunakan untuk memodelkan dan menggambarkan interaksi tersebut dalam bentuk grafik.
Dalam use case diagram, terdapat aktor yang merupakan pengguna atau pihak eksternal yang berinteraksi dengan sistem. Aktor ini bisa berupa manusia, perangkat keras, perangkat lunak, atau sistem eksternal lainnya. Sedangkan, use case atau kasus penggunaan merupakan tindakan-tindakan yang dilakukan oleh sistem untuk mencapai tujuan tertentu.
Use case diagram sangat membantu dalam menggambarkan fungsionalitas sebuah sistem secara visual. Dengan menggunakan diagram ini, kita dapat melihat secara jelas bagaimana aktor berinteraksi dengan sistem dan apa saja fungsi yang dapat dilakukan oleh sistem tersebut. Diagram ini juga membantu dalam memahami dan mendeskripsikan requirement sistem sehingga memudahkan pembuatan spesifikasi perangkat lunak.
Mutiara Falah: Maret 2013

Apa itu Use Case Diagram?
Use case diagram adalah salah satu jenis diagram yang digunakan untuk memodelkan interaksi antara aktor dan sistem. Diagram ini menjelaskan apa yang dapat dilakukan oleh sistem dalam berbagai situasi yang melibatkan aktor-aktor terkait. Selain itu, use case diagram juga dapat digunakan untuk menggambarkan fungsionalitas sistem secara keseluruhan.
Use case diagram digunakan untuk mendeskripsikan fungsionalitas sistem dari perspektif pengguna atau aktor yang berinteraksi dengan sistem. Diagram ini berfokus pada apa yang dapat dilakukan oleh pengguna atau aktor, bukan bagaimana sistem melakukan fungsionalitas tersebut. Use case diagram juga dapat digunakan untuk menggambarkan alur interaksi antara aktor dan sistem serta hubungan antar aktor di dalam sistem.
Mutiara Falah merupakan salah satu situs yang memberikan informasi tentang use case diagram. Situs ini menyediakan tutorial dan artikel mengenai penggunaan use case diagram dalam rekayasa perangkat lunak. Artikel-artikel di situs ini dapat dijadikan referensi dan panduan bagi pembaca yang ingin memahami dan mengimplementasikan use case diagram dalam proyek rekayasa perangkat lunak.
Tutorial Kampus.com – Kumpulan Tutorial

Manfaat Use Case Diagram
Use case diagram memiliki beberapa manfaat penting dalam pengembangan perangkat lunak:
- Mendefinisikan kebutuhan sistem: Use case diagram membantu dalam menentukan dan mendefinisikan kebutuhan fungsional sistem. Dengan menggunakan diagram ini, kita dapat menggambarkan secara visual bagaimana aktor berinteraksi dengan sistem dan apa saja fungsionalitas yang dibutuhkan.
- Mengkomunikasikan dengan stakeholders: Use case diagram juga digunakan untuk berkomunikasi dengan stakeholders proyek. Diagram ini dapat digunakan untuk menjelaskan bagaimana sistem akan berinteraksi dengan pengguna atau aktor lainnya. Stakeholders dapat dengan mudah memahami fungsionalitas sistem dan memberikan masukan yang diperlukan.
- Mendesain sistem dengan fokus pengguna: Use case diagram membantu dalam mendesain sistem dengan fokus pada pengguna atau pengguna potensial. Dengan menggunakan diagram ini, kita dapat mengidentifikasi tindakan-tindakan yang perlu dilakukan oleh sistem untuk mencapai tujuan pengguna. Hal ini membantu dalam mengoptimalkan pengalaman pengguna dan meningkatkan kepuasan pengguna.
- Meningkatkan pemahaman tim pengembang: Use case diagram juga membantu dalam meningkatkan pemahaman tim pengembang tentang fungsionalitas sistem. Diagram ini memberikan gambaran visual tentang alur interaksi antara aktor dan sistem, sehingga tim pengembang dapat dengan mudah memahami dan mengimplementasikan fungsionalitas yang dibutuhkan.
- Membantu dalam perencanaan pengujian: Use case diagram digunakan sebagai referensi dalam perencanaan pengujian perangkat lunak. Dengan menggunakan diagram ini, kita dapat mengidentifikasi kasus uji yang perlu dilakukan untuk memastikan bahwa sistem berfungsi dengan baik.
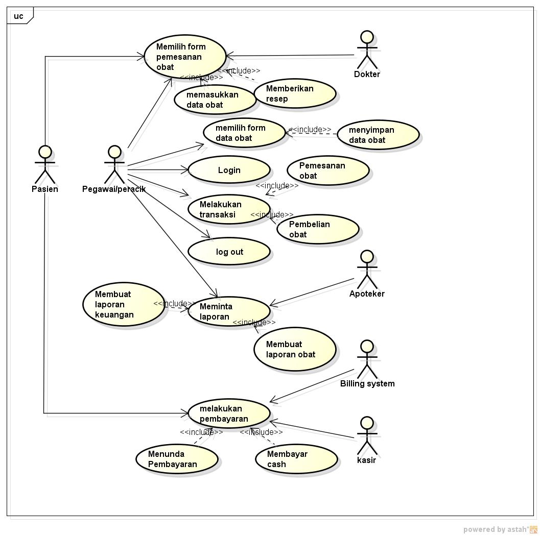
Contoh Use Case Diagram Apotek K24 Pesanggrahan – IMAGESEE

Use Case Diagram Apotek
Use case diagram dapat digunakan untuk memodelkan fungsionalitas sebuah apotek. Dalam contoh berikut, kita akan menggambarkan use case diagram untuk Apotek K24 Pesanggrahan.
Use case diagram ini mencakup berbagai aktor dan use case yang terkait dengan sistem apotek, seperti “Mengobati”, “Memeriksa Resep”, “Menginput Obat”, “Mengeluarkan Obat”, dan lain-lain.
Use case “Mengobati” adalah salah satu use case utama dalam sistem apotek. Use case ini menggambarkan proses pengobatan pasien oleh apotek. Dalam use case ini, pasien datang ke apotek untuk mendapatkan obat yang dibutuhkan. Apoteker akan memeriksa resep pasien dan memberikan obat yang diperlukan.
Use case “Memeriksa Resep” adalah use case yang dilakukan oleh apoteker untuk memeriksa validitas resep yang diberikan oleh pasien. Apoteker akan memeriksa resep yang diberikan oleh pasien, mengidentifikasi obat yang diperlukan, dan memeriksa persediaan obat di apotek. Jika persediaan obat mencukupi, apoteker akan mengeluarkan obat yang diperlukan kepada pasien.
Use case “Menginput Obat” adalah use case yang dilakukan oleh apoteker untuk menginput data obat ke dalam sistem apotek. Apoteker akan menginput informasi obat seperti nama obat, dosis, harga, dan lain-lain ke dalam sistem. Informasi ini akan digunakan untuk mengelola persediaan obat di apotek.
Use case “Mengeluarkan Obat” adalah use case yang dilakukan oleh apoteker untuk mengeluarkan obat kepada pasien. Apoteker akan mencocokkan obat yang dibutuhkan dengan resep pasien, mengeluarkan obat dengan dosis yang sesuai, dan memberikan instruksi penggunaan obat kepada pasien.
Use case diagram ini memberikan gambaran yang jelas tentang interaksi antara aktor (pasien, apoteker) dan sistem apotek. Diagram ini juga membantu dalam memahami fungsionalitas sistem secara keseluruhan.
Selain itu, use case diagram juga dapat digunakan sebagai basis untuk merancang sistem apotek yang efisien dan mengoptimalkan proses pengobatan pasien. Dengan menggunakan use case diagram, apoteker dapat melihat dengan jelas langkah-langkah yang harus dilakukan dalam proses pengobatan pasien dan memastikan bahwa proses tersebut berjalan dengan lancar.
Biaya
Terkait dengan biaya, use case diagram tidak secara langsung menggambarkan informasi tentang biaya pengobatan atau biaya penggunaan sistem. Namun, diagram ini dapat digunakan sebagai referensi dalam perencanaan biaya pengobatan dan penggunaan sistem.
Cara Mengobati
Use case diagram dapat digunakan sebagai panduan dalam proses pengobatan pasien. Dalam use case diagram Apotek K24 Pesanggrahan, use case “Mengobati” menggambarkan proses pengobatan pasien oleh apotek. Dalam use case ini, pasien datang ke apotek untuk mendapatkan obat yang dibutuhkan. Apoteker akan memeriksa resep pasien dan memberikan obat yang diperlukan.
Lokasi untuk Mengobati
Use case diagram tidak secara spesifik menggambarkan lokasi untuk pengobatan pasien. Namun, sistem apotek yang digambarkan dalam use case diagram dapat diimplementasikan di berbagai lokasi, seperti di tempat-tempat yang memiliki apotek atau di fasilitas kesehatan tertentu.
Obat
Use case diagram dapat digunakan untuk memodelkan interaksi antara pasien dan sistem dalam penggunaan obat. Dalam use case diagram Apotek K24 Pesanggrahan, use case “Mengobati” menggambarkan proses pengobatan pasien oleh apotek. Use case ini mencakup langkah-langkah seperti memeriksa resep pasien, memeriksa persediaan obat, dan memberikan obat kepada pasien.
Oleh karena itu, use case diagram dapat memberikan informasi tentang proses penggunaan obat dalam sistem apotek.
Cara Mengobati
Use case diagram dapat digunakan sebagai panduan dalam proses pengobatan pasien. Dalam use case diagram Apotek K24 Pesanggrahan, use case “Mengobati” menggambarkan proses pengobatan pasien oleh apotek. Dalam use case ini, pasien datang ke apotek untuk mendapatkan obat yang dibutuhkan. Apoteker akan memeriksa resep pasien dan memberikan obat yang diperlukan.
Biaya
Use case diagram tidak secara langsung menggambarkan informasi tentang biaya pengobatan atau biaya penggunaan sistem. Namun, diagram ini dapat digunakan sebagai referensi dalam perencanaan biaya pengobatan dan penggunaan sistem. Apotek dapat mengatur biaya berdasarkan proses dan layanan yang diberikan kepada pasien.
Dampak
Use case diagram juga tidak secara langsung menggambarkan dampak pengobatan atau penggunaan sistem. Namun, diagram ini dapat digunakan sebagai referensi dalam pemantauan dan evaluasi dampak penggunaan sistem apotek. Apotek dapat melihat bagaimana sistem apotek mempengaruhi proses pengobatan pasien dan memastikan bahwa proses tersebut memberikan dampak yang positif.
Selain itu, use case diagram juga dapat digunakan untuk merencanakan dan mengoptimalkan proses pengobatan pasien untuk mencapai hasil yang lebih baik.
Beberapa aspek yang harus diperhatikan dalam merancang use case diagram untuk sistem apotek antara lain:
- Identifikasi aktor-aktor yang terlibat dalam sistem apotek, seperti pasien, apoteker, dokter, atau pihak ketiga lainnya.
- Identifikasi use case-use case yang perlu dimodelkan dalam sistem apotek, seperti “Mengobati”, “Memeriksa Resep”, “Menginput Obat”, dan lain-lain.
- Menentukan hubungan antara aktor-aktor dan use case-use case yang terdapat dalam sistem apotek. Misalnya, hubungan antara pasien dan use case “Mengobati” adalah bahwa pasien adalah aktor yang terlibat dalam use case “Mengobati”.
- Menyusun use case diagram berdasarkan hasil identifikasi dan hubungan yang telah ditentukan.
Dalam merancang use case diagram, penting untuk mempertimbangkan kebutuhan dan persyaratan sistem apotek. Use case diagram akan menjadi panduan dalam merancang sistem apotek yang efisien dan dapat memenuhi kebutuhan pengguna dalam proses pengobatan.
Use case diagram juga dapat membantu dalam mengkomunikasikan desain sistem apotek kepada stakeholders, seperti manajemen apotek, pengembang sistem, atau pihak-pihak lainnya yang terlibat dalam proyek. Diagram ini memberikan gambaran yang jelas tentang fungsionalitas sistem dan interaksi antara pengguna dengan sistem.
Overall, use case diagram adalah alat yang sangat berguna dalam rekayasa perangkat lunak dan dapat digunakan dalam berbagai konteks, termasuk dalam memodelkan interaksi antara sistem dan pengguna.
